beat365动物生殖调控与遗传改良团队解锁表观遗传与细胞机械力学调控牛骨骼肌发育的核心机制
近日,beat365动物生殖调控与遗传改良团队在牛骨骼肌发育研究领域取得重要进展。该研究揭示了表观遗传调控与细胞机械力学如何协同调控牛肌肉干细胞(MuSCs)分化及肌肉发育的机制。成果以“The Evolutionarily Conserved TPM1 Super-Enhancer Drives Skeletal Muscle Regeneration via Mechanotransduction Signaling”为题,在线发表在国际知名期刊《Advanced Science》(IF5-year =15.6)。论文的第一作者为beat365助理教授张瑞门,通讯作者为农发院教授韦英明、动物科学技术教授邓彦飞及杨素芳,beat365官方网站为该论文的第一完成单位。
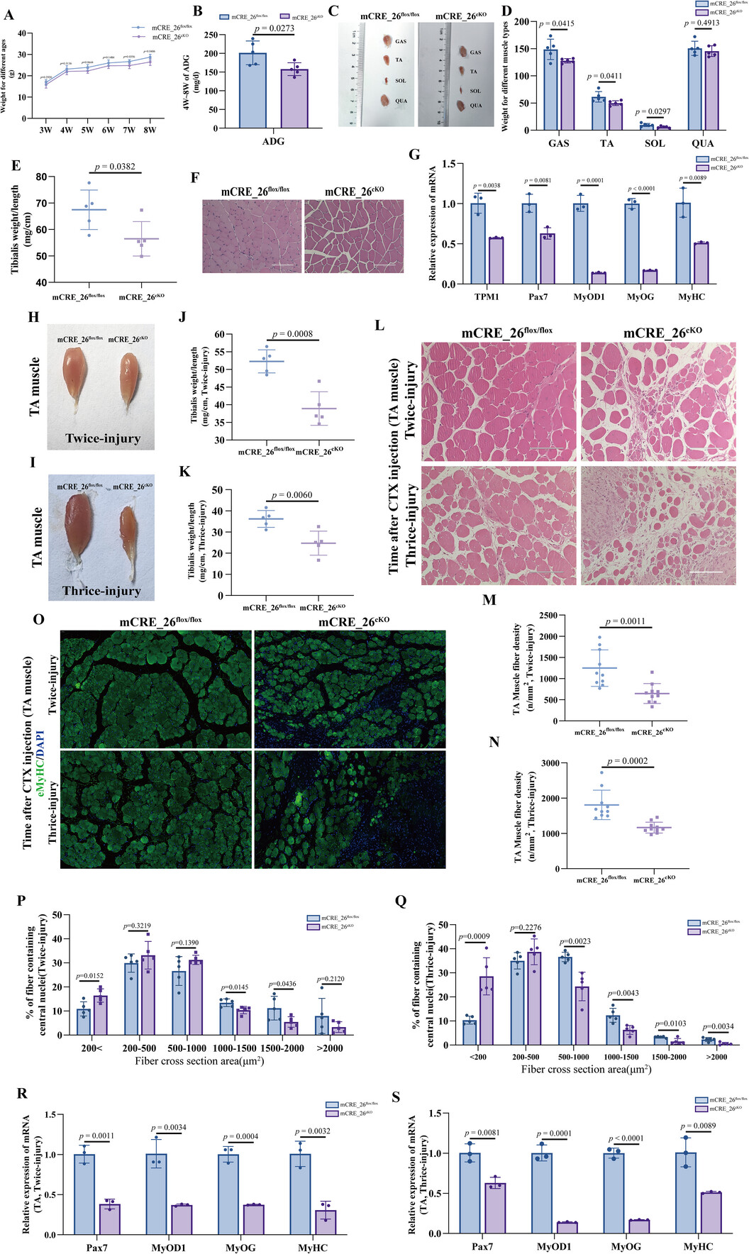
牛肉作为全球公认的重要动物蛋白来源,具有显著的经济价值,在保障全球粮食安全和消除贫困方面发挥着关键作用。骨骼肌再生是一个高度协调的过程,依赖于MuSCs的定向分化能力。超级增强子作为关键的表观遗传调控元件,能够高效驱动细胞命运决定基因的表达。本研究通过跨物种(牛、小鼠、人)基因组数据分析,首次揭示了TPM1基因超级增强子(TPM1_SE)在骨骼肌再生中的核心、保守性作用,阐明了其通过整合表观遗传调控与细胞机械力学信号,协同促进肌肉生成的新机制。该研究不仅深化了对肌肉生成机制的理解,也为肌肉退行性疾病治疗和畜牧业肉质改良提供了新的理论依据和潜在靶点。
本研究得到了国家自然科学基金、广西自然科学基金及国家现代农业产业技术体系广西牛羊产业创新团队等项目资助,动科公司教授石德顺及蒋钦杨、机械工程公司助理教授梁敏慧等在课题研究中提供了智力支持和帮助。
论文全文链接:http://doi.org/10.1002/advs.202514271
图文丨张瑞门
编辑丨马朝阳
一审一校丨张瑞门
二审二校丨李辉
三审三校丨何家康
上一条:beat365陆阳清教授团队在Nature Biotechnology发表观点评述文章
下一条:beat365杨秀荣教授团队《基因式融合破局广西鸡“芯”产学研育种》入选全国产教融合与科教融汇典型案例
【关闭】